Brethren Archive
Brethren Archive
Menu
Home
Historical Docs
Manuscripts
Bookshelf
Articles
Periodicals
Hymns & Poems
Places
People
Forums
What's New
Log In / Register
Home
Archive
Others
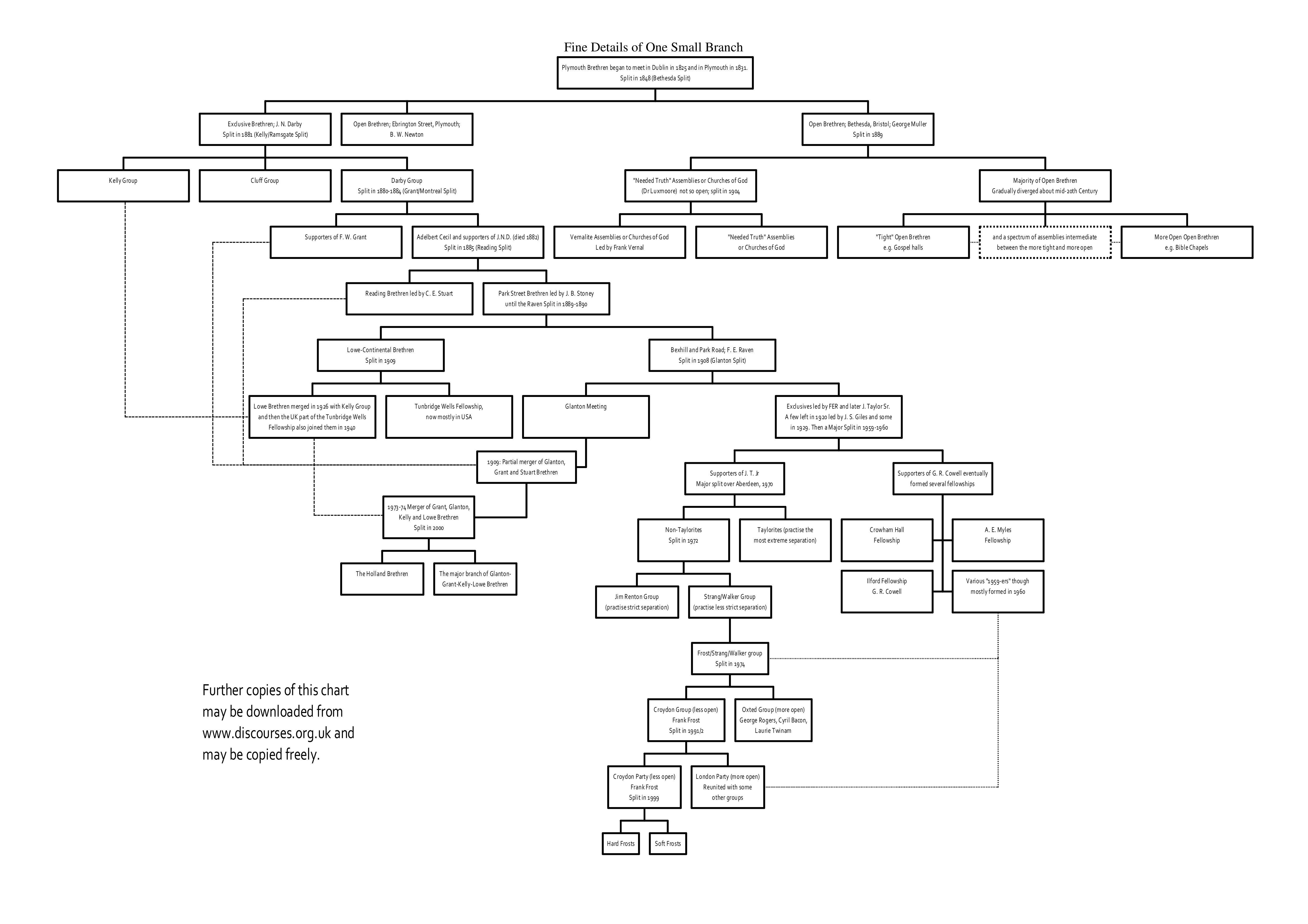
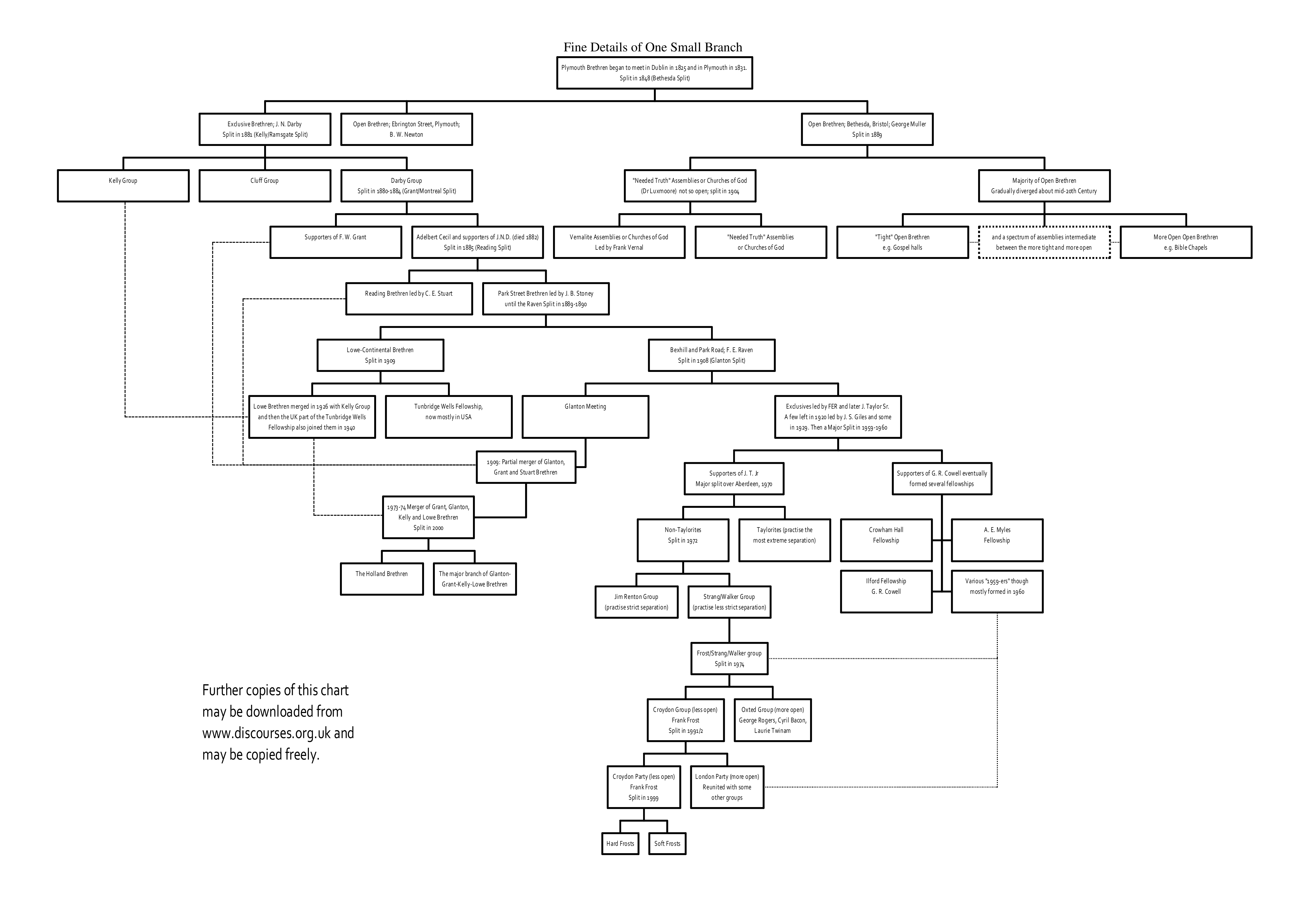
The Brethren "Chart of Shame"
The Brethren "Chart of Shame"
From http://www.discourses.org.uk/
Click on image to expand
Add Comment:
Your Name:
(first name, or anonymous nickname is fine!)
Your E-mail:
(not displayed, can be blank but prefered)
Comment: